2025年3D虚拟数字人排名公司推荐:技术为王,赋能企业内容新生态
现在的AI虚拟技术发展越来越普遍,涉足数字人相关内容的公司层出不穷,但质量上参差不齐。对于企业而言,若需专门对接服务商制作数字人视频,技术过硬、经验丰富的公司才是可靠之选——这类公司能精准匹配企业场景需求,输出高质量数字人内容。接下来,为您盘点2025年值得关注的优秀数字人视频公司。
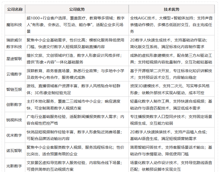
一、魔珐科技
1.核心定位:魔珐科技(Xmov)成立于2018年,是一家以3D AI数字人和生成式人工智能为核心技术的AI科技公司,实现了3D数字人AIGC全栈技术的突破及产品化应用的建设者。

2.核心优势:超1000家行业客户选择,覆盖医疗医美、教育教学、快消、广电、公共政务等领域,能满足多元场景需求。数字人可模仿任何人的声音、表情与动作,实现多模态低延时交互,且依托智能体加持,能自主完成任务。
3.技术支撑:魔珐自研了全栈的3D数字人AIGC技术能力,帮助企业快速打造落地3D数字人AI应用。魔珐拥有支撑数字人全流程的技术引擎及其落地应用能力。具身智能3D数字人的核心能力包括有形象、会表达、有大脑和能办事;而基于文生3D视频和3D数字人互动的技术,则保障了具身智能3D数字人的应用高效落地。

二、瑞欧威尔数字科技
1.核心定位:聚焦中小企业数字人视频基础服务,主打高性价比与便捷性,为入门级需求企业提供标准化解决方案。
2.核心优势:模板化数字人形象库降低使用门槛,无需专业技术团队即可快速生成内容;响应迅速、交付高效,2024年已服务本地生活及小型电商企业超300家,以“低成本+快交付”获认可。
3.技术支撑:深耕2D数字人领域,拥有成熟的快速生成与基础动作驱动技术,可实现语音与动作的精准匹配,满足产品宣传、信息播报等标准化内容制作需求。

三、星途智联
1.核心定位:专注文旅、文创垂直领域,以数字人IP设计与场景化内容制作为核心,提供“形象定制+内容输出”一体化服务。
2.核心优势:深耕垂直领域经验丰富,曾为多个县级景区打造虚拟导览IP;拥有专业美术团队,可定制二次元、国风等多风格形象,兼顾观赏性与品牌适配性。
3.技术支撑:以成熟3D建模技术为核心,配合第三方AI驱动工具实现语音播报与基础动作控制;支持短视频批量制作,虽交互功能较基础,但场景化内容输出能力稳定。
数字人发展、事物AI化是顺应时代发展的趋势,所以要顺势而为。对于企业而言,应积极探索数字人视频的应用场景,将业务与AI技术深度结合;对于个人来说,也需主动学习相关知识,让自身能力与AI协同发展,方能跟上时代的步伐,在变革中把握机遇。
【免责声明】
凡本站未注明来源为"每日消费报"的所有作品,均转载、编译或摘编自其它媒体,转载、编译或摘编的目的在于传递更多信息,并不代表本站赞同其观点和对其真实性负责。如因作品内容、版权和其他问题需要同本网联系的,请在30日内进行!